AnálisisAnálisis\Activos / Valoración – BIA (Análisis de Impacto)Activos / Valoración – BIA (Análisis de Impacto)\Valoración de la disponibilidad

La valoración de la disponibilidad se puede ajustar de varias maneras:

§  por dependencias,

§  por anulación del valor,

§  ajustando algunos calificativos del activo (ver a continuación).

Si el activo está marcado como “[availability.easy]”, entonces la valoración del activo en disponibilidad se reduce en un orden de magnitud (3 niveles en la escala de valoración por niveles). Este ajuste se reflejará en la valoración del impacto de las amenazas. Esta reducción de valor es local, sin afectar al valor que se propaga.

Si el activo está marcado como “[availability.none]”, entonces la valoración del activo en disponibilidad se reduce a cero. Este ajuste se reflejará en la valoración del impacto de las amenazas. Esta reducción de valor es local, sin afectar al valor que se propaga.

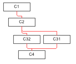
Si el activo se marca como “[or]”, y depende de más de 1 hijo, la disponibilidad no se propaga a los hijos, ni a los activos siguientes en la cadena de transferencia. No obstante, si al avanzar en la cadena de transferencia las diferentes ramas convergen en un activo común, el valor de disponibilidad surge de nuevo. De esta forma se obvia la valoración en activos alternativos, pero se detectan puntos únicos de fallo.

El siguiente ejemplo muestra cómo los equipos redundantes C31 y C32 no se valoran en disponibilidad, mientras que el activo común, C4, recupera el valor. Nótese que otras dimensiones no se ven afectadas por la calificación como OR.

 

 

principio